了解最新公司动态及行业资讯
我们对IT外包人才有所了解,那么什么是IT运维外包服务呢?运维IT外包服务早已成为一种流行的IT理念和发展的新理念。运维IT外包服务是指单位IT部门利用相关技能、手段、技术、系统、流程和文件,提供IT运行环境(如硬件、软件等)的信息。软件环境、网络环境等)、IT业务系统和IT运维人员的综合管理。
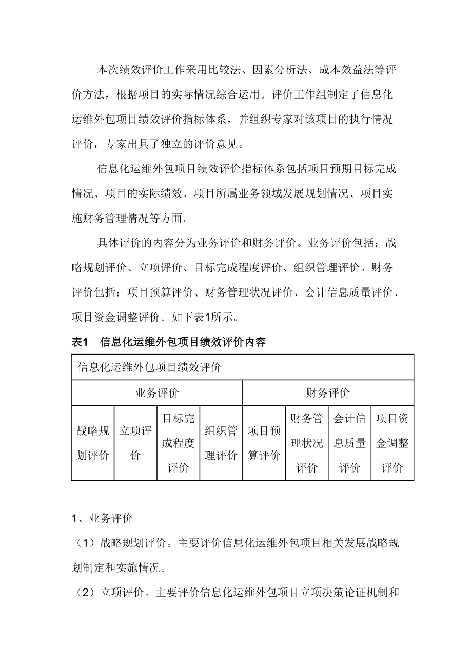
随着IT外包的不断深入和建立,计算机软硬件系统的运维已经成为各行各业领导和信息服务部门共同关心的问题。 IT运维管理主要包括八个方面的管理内容:
1.设备管理:监控和管理网络设备、服务器设备、操作系统;

2.应用/服务管理:对各种应用支持软件如数据库、中间件、群件和各种通用或特定服务的监控和管理,如SMS系统、DNS、Web等的监控和管理。管理;
3.数据/存储/容灾管理:系统和业务数据的统一存储、备份和恢复;

4.业务管理:包括对公司自身核心业务系统运行的监控和管理。对于业务管理,主要关注业务系统的CSF(关键成功因素)和KPI(关键绩效指标)。 ;
5.目录/内容管理:这部分主要针对企业需要发布或私下定制的内容管理和公共信息管理;

6.资源资产管理:管理企业内各IT系统的资源资产。这种资源资产可以化学和逻辑地存在it运维技术,只能与企业的财务部门互动。 ;
7.信息安全管理:当前信息安全管理的国际标准是,该标准涵盖了信息安全管理的十个控制方面,36个控制目标和127个空间控制方法,如企业安全组织形式、资产分类和控制、人员安全、物理和环境安全、通信和操作安全、访问控制、业务连续性管理等;
8.日常工作管理:该部分主要用于规范和明确运维人员的工作职责和工作安排,为绩效考核提供量化依据,提供解决问题经验的积累和分享手段和知识。
Lano提供服务:IT外包、网络运维、服务器维护、综合布线、IT现场等18项IT服务
如果有企业需要IT外包服务it运维技术,可以到北京蓝诺局域网官网进行相应的咨询。
官网:
咨询热线: